Ai赋能材料

论文简介
传统的试错实验和理论模拟难以优化催化过程和开发新的、性能更好的催化剂。机器学习(ML)由于其强大的学习和预测能力,为加速催化研究提供了一种很有前途的方法。选择合适的输入特征(描述符)对于提高ML模型的预测精度和揭示影响催化活性和选择性的关键因素起着决定性的作用。本文综述了催化描述符在机器学习辅助实验和理论研究中的应用和提取策略。除了各种描述符的有效性和优点外,还讨论了它们的局限性。重点是1)新开发的催化性能预测光谱描述符和2)通过合适的中间描述符结合计算和实验ML模型的新研究范式。本文还介绍了描述符和机器学习技术在催化中的应用面临的挑战和未来的前景。
图文导读

图1 通过在Web of Science数据库中搜索主题“机器学习/人工智能”和“催化/催化剂”获得的近期出版物数量。

图2 a)添加剂库,包括12种金属盐(变量1,M)和200多个有机分子(变量2),用于构建一套CO2还原电催化剂。b)由“实验- ml分析-预测-再设计”三个迭代周期组成的学习循环,以加速对高性能催化剂的寻找。c)第一轮学习中梯度提升决策树回归分析得到的FE- C2 +的特征重要性(右),第二轮学习后不同产物FE值最大的选定催化剂(中),以及三种选定催化剂的实验测量FE-C2 +值(左)。FE =法拉第效率;MFF =分子片段特征化。

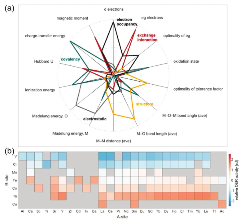
图3 a)对14个描述符进行因子分析得到5个描述符族。径向分量越大,说明描述子对因子的贡献越大。这些因素可以被认为是描述符族,与共价(绿色)、静电(灰色)、结构(黄色)、交换相互作用(红色)和电子占位(深灰色)有关。b)利用最小角度回归模型和从Materials Project数据库中挖掘的数据预测ABO3钙钛矿相对OER活度的热图。较暖的颜色表示较高的相对OER活动。
图4 基于神经网络模型敏感性分析的*CO和*OH吸附能特征重要性评分。附图显示了输入特征与吸附能之间的线性关系。节点大小与一个变量对其他变量的线性依赖程度成正比。
作者信息
参考引用:
Li-Hui Mou, TianTian Han, et al. Machine Learning Descriptors for Data-Driven Catalysis Study[J]. Adv. Sci. 2023, 2301020.
原文链接:
https://doi.org/10.1002/advs.202301020
注:本公众号推送内容以交流学习为目的,并非商业用途,如有侵权,请联系协商处理。欢迎各位专家学者投稿,分享Ai+材料最新科研成果!
投稿邮箱:ai_materials@163.com
群聊:Ai+材料科研交流群
加群方式:添加编辑微信:Researcher2022,请备注:单位-姓名-研究方向,由编辑审核后邀请入群
编辑备注:9.4-9.10 啊豪
返回:【前沿速递】Adv. Sci.:数据驱动催化研究的机器学习描述符
code/s?__biz=Mzg4OTc1MzY5Mw==&mid=2247495818&idx=1&sn=9fb2f2a026424e2787b7df563b7964ba&chksm=cfe5a9b8f89220aedadf37c8642ab11f80f67ab08da1b0ba52d3f976dc54520b9f0a61488bc3#rd